《Titan数据运营系统》,本项目所适用的行业或业务背景有: 主营业务在线上(app/网站)进行的公司! 这类公司,都需要针对用户的线上访问行为、消费行为、业务操作行为进行统计分析,数据挖掘!以 支撑公司的业务运营、精准画像营销、个性化推荐等,来提高业务转化率,改善公司运营效果! 这些需求,都需要通过构建一个综合数据处理系统来支撑!
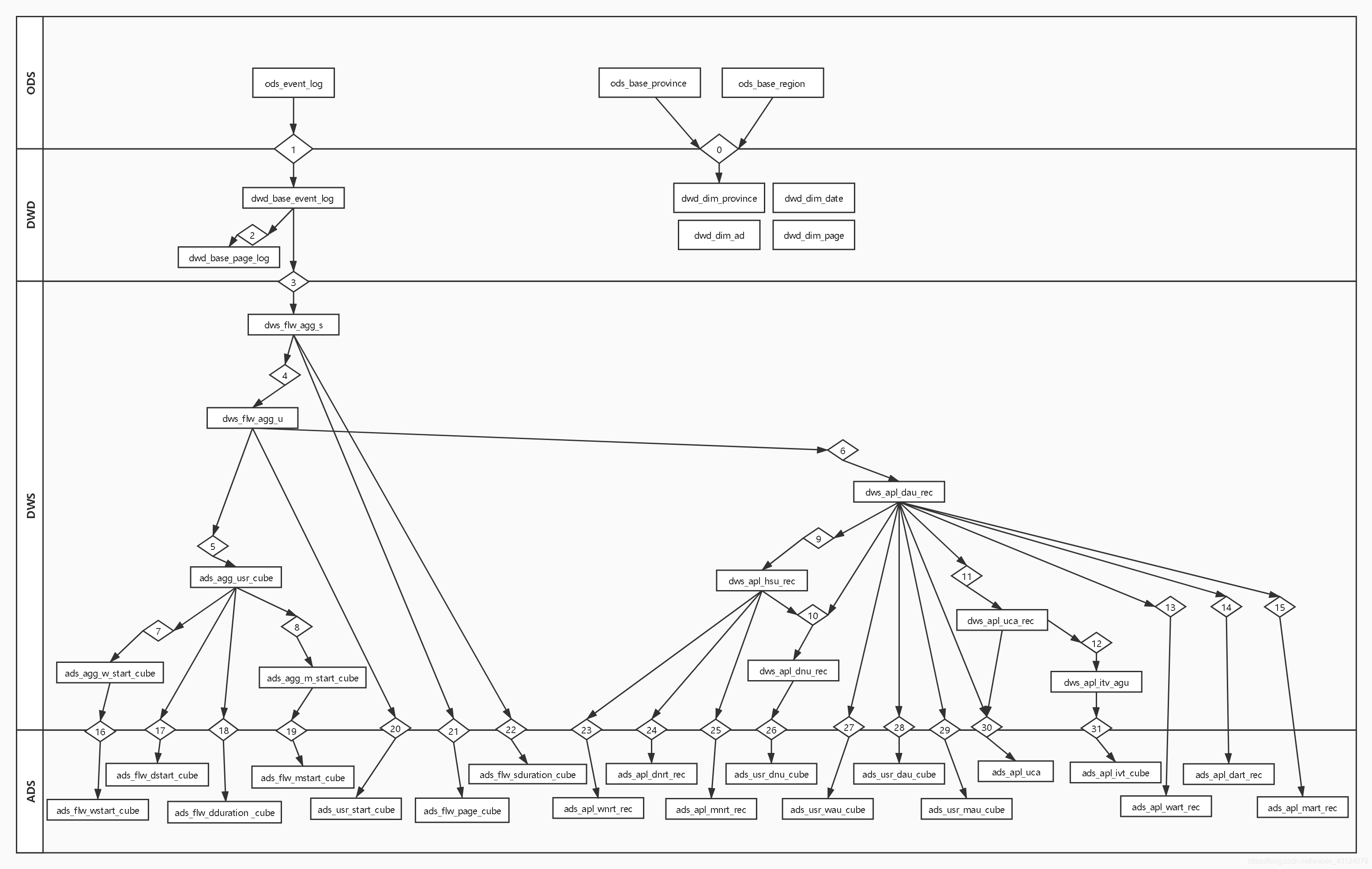
本项目是一个全栈闭环系统,我们先用flume-kafaka-flume对埋点日志服务器中日志进行读取,然后将日志放到我们的hdfs,然后在hive设计数仓,编写spark代码进行数仓表之间的转化以及ads层表到mysql的迁移,之后使用azkaban进行定时任务的调度,最后我们将mysql存的报表数据以web的形式展现出来。使用技术:Java/Scala语言,Hadoop、Spark、Hive、Kafka、Flume、Azkaban、SpringBoot,Bootstrap, Echart等。
项目的web展示:http://www.superhao.top:12121/src/material/installation.html 启动很慢,而且因为数据的原因会报错,建议到本文档底部去看web界面的展示
请注意:1. 我们所拥有的数据从2020.5.25-2020.7.20,但是我们网页一进去他默认日期会选择今天前七天的日期---今天的日期(比如8.01-8.08),所以一定会报错,请手动选择日期在5.25-7.20之间
2. 我们的网站部署到阿里云的学生机,所以会很慢,请耐心等待,谢谢
博客地址:https://blog.csdn.net/dreamingzihao/category_11293317.html






















