Skip to content

Sebuah E-Wallet Aggregator yang bertujuan untuk mempermudah pengguna mengumpulkan informasi E-Wallet dan Promo dari berbagai E-Wallet di Indonesia.

License

Notifications You must be signed in to change notification settings

aerhakim/PilihDompet

Repository files navigation

Pilih Dompet App

pd

Pilih Dompet adalah sebuah aplikasi E-Wallet Aggregator yang masih dalam proses pengembangan yang diperuntukan sebagai tugas Final Project TP FINTECH.

*) Aplikasi masih dalam tahap pengembangan!

Preview

On.Boarding.mp4
Login.Register.mp4
Dashboard.mp4
Setting.mp4

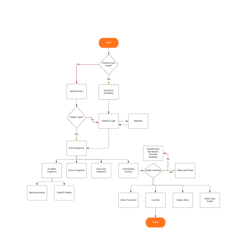
Flowchart

Flow Chart

About

Sebuah E-Wallet Aggregator yang bertujuan untuk mempermudah pengguna mengumpulkan informasi E-Wallet dan Promo dari berbagai E-Wallet di Indonesia.

Topics

Resources

License

Stars

Watchers

Forks

Releases

No releases published

Packages

No packages published

Languages