Skip to content

Conversation

renovate[bot]
Copy link
Contributor

@renovate renovate bot commented Oct 21, 2025

This PR contains the following updates:

Package Type Update Change Age Confidence
node uses-with minor 22.19 -> 22.21 age confidence
@types/node (source) devDependencies patch 22.18.6 -> 22.18.12 age confidence

Release Notes

actions/node-versions (node)

v22.21.0: 22.21.0

Compare Source

Node.js 22.21.0

v22.20.0: 22.20.0

Compare Source

Node.js 22.20.0


Configuration

📅 Schedule: Branch creation - At any time (no schedule defined), Automerge - At any time (no schedule defined).

🚦 Automerge: Enabled.

Rebasing: Whenever PR becomes conflicted, or you tick the rebase/retry checkbox.

🔕 Ignore: Close this PR and you won't be reminded about these updates again.


  • If you want to rebase/retry this PR, check this box

This PR was generated by Mend Renovate. View the repository job log.

@renovate renovate bot added the dependencies Pull requests that update a dependency file label Oct 21, 2025
Copy link

💻 Website Preview

The latest changes are available as preview in: https://44f992e7.federation-gateway-benchmark.pages.dev

Copy link

Overview for: constant-vus-over-time

This scenario runs 4 subgraphs and a GraphQL gateway with Federation spec, and runs a heavy query. It's being executed with a constant amount of VUs over a fixed amount of time. It measure things like memory usage, CPU usage, average RPS. It also includes a summary of the entire execution, and metrics information about HTTP execution times.

This scenario was running 50 VUs over 60s

Comparison

Comparison

Gateway RPS ⬇️ Requests Duration Notes
hive-router 1917 115467 total, 0 failed avg: 26ms, p95: 47ms
grafbase 1642 99071 total, 0 failed avg: 30ms, p95: 52ms
cosmo 698 42213 total, 0 failed avg: 71ms, p95: 104ms
apollo-router 347 21111 total, 0 failed avg: 142ms, p95: 186ms
hive-gateway 309 18911 total, 0 failed avg: 158ms, p95: 210ms
hive-gateway-bun 288 17621 total, 0 failed avg: 170ms, p95: 363ms
apollo-gateway 122 7483 total, 0 failed avg: 401ms, p95: 471ms
Summary for: `hive-router`

K6 Output

     ✓ response code was 200
     ✓ no graphql errors
     ✓ valid response structure

     checks.........................: 100.00% ✓ 346101      ✗ 0     
     data_received..................: 10 GB   168 MB/s
     data_sent......................: 134 MB  2.2 MB/s
     http_req_blocked...............: avg=4.92µs   min=969ns   med=2.54µs  max=9.31ms   p(90)=3.86µs   p(95)=4.46µs   p(99.9)=87.42µs
     http_req_connecting............: avg=1.95µs   min=0s      med=0s      max=9.26ms   p(90)=0s       p(95)=0s       p(99.9)=0s     
     http_req_duration..............: avg=25.76ms  min=1.71ms  med=22.96ms max=404.51ms p(90)=40.79ms  p(95)=47.39ms  p(99.9)=81.96ms
       { expected_response:true }...: avg=25.76ms  min=1.71ms  med=22.96ms max=404.51ms p(90)=40.79ms  p(95)=47.39ms  p(99.9)=81.96ms
     http_req_failed................: 0.00%   ✓ 0           ✗ 115467
     http_req_receiving.............: avg=118.41µs min=22.29µs med=43.17µs max=60.81ms  p(90)=100.11µs p(95)=334.67µs p(99.9)=13.03ms
     http_req_sending...............: avg=98.8µs   min=4.54µs  med=9.51µs  max=290.61ms p(90)=23.06µs  p(95)=123.52µs p(99.9)=14.47ms
     http_req_tls_handshaking.......: avg=0s       min=0s      med=0s      max=0s       p(90)=0s       p(95)=0s       p(99.9)=0s     
     http_req_waiting...............: avg=25.54ms  min=1.67ms  med=22.81ms max=403.52ms p(90)=40.43ms  p(95)=46.97ms  p(99.9)=79.93ms
     http_reqs......................: 115467  1917.306642/s
     iteration_duration.............: avg=25.99ms  min=4.8ms   med=23.18ms max=454.4ms  p(90)=41.01ms  p(95)=47.61ms  p(99.9)=82.23ms
     iterations.....................: 115367  1915.646162/s
     success_rate...................: 100.00% ✓ 115367      ✗ 0     
     vus............................: 50      min=50        max=50  
     vus_max........................: 50      min=50        max=50  

Performance Overview

Performance Overview

HTTP Overview

HTTP Overview
Summary for: `grafbase`

K6 Output

     ✓ response code was 200
     ✓ no graphql errors
     ✓ valid response structure

     checks.........................: 100.00% ✓ 296913      ✗ 0    
     data_received..................: 8.7 GB  144 MB/s
     data_sent......................: 115 MB  1.9 MB/s
     http_req_blocked...............: avg=5.88µs   min=1.14µs  med=2.89µs  max=9.23ms   p(90)=3.95µs   p(95)=4.62µs   p(99.9)=114.18µs
     http_req_connecting............: avg=2.37µs   min=0s      med=0s      max=9.2ms    p(90)=0s       p(95)=0s       p(99.9)=0s      
     http_req_duration..............: avg=30ms     min=2.59ms  med=26.99ms max=454.23ms p(90)=45.75ms  p(95)=52ms     p(99.9)=85.02ms 
       { expected_response:true }...: avg=30ms     min=2.59ms  med=26.99ms max=454.23ms p(90)=45.75ms  p(95)=52ms     p(99.9)=85.02ms 
     http_req_failed................: 0.00%   ✓ 0           ✗ 99071
     http_req_receiving.............: avg=142.35µs min=24.25µs med=45.57µs max=54.28ms  p(90)=122.83µs p(95)=370.26µs p(99.9)=16.49ms 
     http_req_sending...............: avg=125.94µs min=5.2µs   med=11.3µs  max=407.91ms p(90)=35.13µs  p(95)=128.95µs p(99.9)=18.9ms  
     http_req_tls_handshaking.......: avg=0s       min=0s      med=0s      max=0s       p(90)=0s       p(95)=0s       p(99.9)=0s      
     http_req_waiting...............: avg=29.73ms  min=2.54ms  med=26.77ms max=453.51ms p(90)=45.27ms  p(95)=51.45ms  p(99.9)=82.18ms 
     http_reqs......................: 99071   1642.503129/s
     iteration_duration.............: avg=30.3ms   min=5.15ms  med=27.27ms max=482.54ms p(90)=46.03ms  p(95)=52.26ms  p(99.9)=85.57ms 
     iterations.....................: 98971   1640.845224/s
     success_rate...................: 100.00% ✓ 98971       ✗ 0    
     vus............................: 50      min=50        max=50 
     vus_max........................: 50      min=50        max=50 

Performance Overview

Performance Overview

HTTP Overview

HTTP Overview
Summary for: `cosmo`

K6 Output

     ✓ response code was 200
     ✓ no graphql errors
     ✓ valid response structure

     checks.........................: 100.00% ✓ 126339     ✗ 0    
     data_received..................: 3.7 GB  61 MB/s
     data_sent......................: 49 MB   813 kB/s
     http_req_blocked...............: avg=9.09µs   min=1.25µs  med=2.79µs  max=9.34ms   p(90)=3.83µs   p(95)=4.59µs   p(99.9)=1.43ms  
     http_req_connecting............: avg=5.53µs   min=0s      med=0s      max=9.31ms   p(90)=0s       p(95)=0s       p(99.9)=1.24ms  
     http_req_duration..............: avg=70.8ms   min=2.83ms  med=69.72ms max=511.43ms p(90)=96.35ms  p(95)=104.05ms p(99.9)=284.45ms
       { expected_response:true }...: avg=70.8ms   min=2.83ms  med=69.72ms max=511.43ms p(90)=96.35ms  p(95)=104.05ms p(99.9)=284.45ms
     http_req_failed................: 0.00%   ✓ 0          ✗ 42213
     http_req_receiving.............: avg=179.88µs min=29.14µs med=68.9µs  max=83.73ms  p(90)=142.71µs p(95)=370.65µs p(99.9)=19.43ms 
     http_req_sending...............: avg=53.34µs  min=5.42µs  med=10.89µs max=305.57ms p(90)=28.71µs  p(95)=120.72µs p(99.9)=3.65ms  
     http_req_tls_handshaking.......: avg=0s       min=0s      med=0s      max=0s       p(90)=0s       p(95)=0s       p(99.9)=0s      
     http_req_waiting...............: avg=70.57ms  min=2.75ms  med=69.5ms  max=497.96ms p(90)=96.08ms  p(95)=103.67ms p(99.9)=282.19ms
     http_reqs......................: 42213   698.620277/s
     iteration_duration.............: avg=71.26ms  min=5.67ms  med=70.05ms max=538.42ms p(90)=96.67ms  p(95)=104.35ms p(99.9)=293.63ms
     iterations.....................: 42113   696.965289/s
     success_rate...................: 100.00% ✓ 42113      ✗ 0    
     vus............................: 50      min=50       max=50 
     vus_max........................: 50      min=50       max=50 

Performance Overview

Performance Overview

HTTP Overview

HTTP Overview
Summary for: `apollo-router`

K6 Output

     ✓ response code was 200
     ✓ no graphql errors
     ✓ valid response structure

     checks.........................: 100.00% ✓ 63033      ✗ 0    
     data_received..................: 1.9 GB  31 MB/s
     data_sent......................: 25 MB   404 kB/s
     http_req_blocked...............: avg=15.47µs  min=1.6µs   med=3.45µs   max=8.91ms   p(90)=5.26µs   p(95)=6.19µs   p(99.9)=5.62ms  
     http_req_connecting............: avg=11.24µs  min=0s      med=0s       max=8.88ms   p(90)=0s       p(95)=0s       p(99.9)=5.59ms  
     http_req_duration..............: avg=141.89ms min=6.14ms  med=140.91ms max=627.6ms  p(90)=175.08ms p(95)=185.8ms  p(99.9)=449.06ms
       { expected_response:true }...: avg=141.89ms min=6.14ms  med=140.91ms max=627.6ms  p(90)=175.08ms p(95)=185.8ms  p(99.9)=449.06ms
     http_req_failed................: 0.00%   ✓ 0          ✗ 21111
     http_req_receiving.............: avg=87.37µs  min=31.17µs med=60.19µs  max=6.18ms   p(90)=115.71µs p(95)=148.75µs p(99.9)=1.7ms   
     http_req_sending...............: avg=66.32µs  min=6.53µs  med=13.01µs  max=372.03ms p(90)=22.62µs  p(95)=43.11µs  p(99.9)=2.42ms  
     http_req_tls_handshaking.......: avg=0s       min=0s      med=0s       max=0s       p(90)=0s       p(95)=0s       p(99.9)=0s      
     http_req_waiting...............: avg=141.73ms min=6.08ms  med=140.78ms max=625.52ms p(90)=174.91ms p(95)=185.66ms p(99.9)=438.15ms
     http_reqs......................: 21111   347.214511/s
     iteration_duration.............: avg=142.88ms min=31.66ms med=141.34ms max=665.59ms p(90)=175.46ms p(95)=186.31ms p(99.9)=469.79ms
     iterations.....................: 21011   345.569802/s
     success_rate...................: 100.00% ✓ 21011      ✗ 0    
     vus............................: 50      min=50       max=50 
     vus_max........................: 50      min=50       max=50 

Performance Overview

Performance Overview

HTTP Overview

HTTP Overview
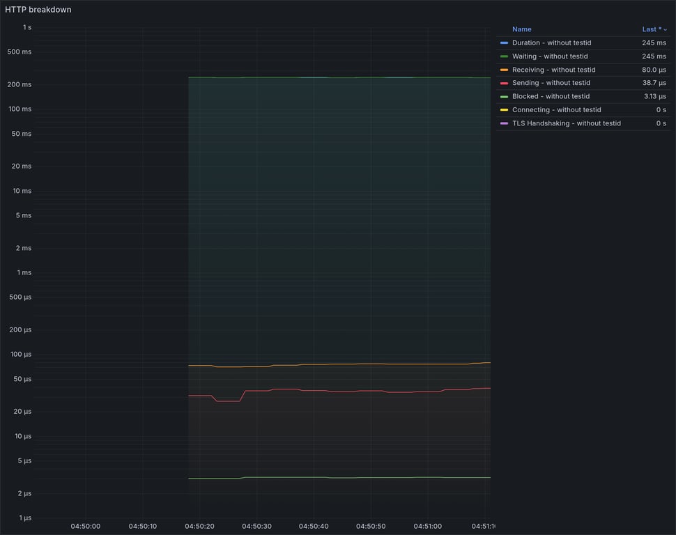
Summary for: `hive-gateway`

K6 Output

     ✓ response code was 200
     ✓ no graphql errors
     ✓ valid response structure

     checks.........................: 100.00% ✓ 56433      ✗ 0    
     data_received..................: 1.7 GB  27 MB/s
     data_sent......................: 22 MB   360 kB/s
     http_req_blocked...............: avg=18.82µs  min=1.2µs   med=2.73µs   max=11.34ms  p(90)=4.42µs   p(95)=5.59µs   p(99.9)=6.96ms  
     http_req_connecting............: avg=14.92µs  min=0s      med=0s       max=11.31ms  p(90)=0s       p(95)=0s       p(99.9)=6.93ms  
     http_req_duration..............: avg=158.42ms min=6.58ms  med=147.24ms max=604.73ms p(90)=176.79ms p(95)=209.99ms p(99.9)=482.91ms
       { expected_response:true }...: avg=158.42ms min=6.58ms  med=147.24ms max=604.73ms p(90)=176.79ms p(95)=209.99ms p(99.9)=482.91ms
     http_req_failed................: 0.00%   ✓ 0          ✗ 18911
     http_req_receiving.............: avg=94.82µs  min=25.41µs med=47.14µs  max=18.39ms  p(90)=109.73µs p(95)=194.84µs p(99.9)=3.83ms  
     http_req_sending...............: avg=98.87µs  min=5.47µs  med=11.2µs   max=201.67ms p(90)=31.8µs   p(95)=129.61µs p(99.9)=5.63ms  
     http_req_tls_handshaking.......: avg=0s       min=0s      med=0s       max=0s       p(90)=0s       p(95)=0s       p(99.9)=0s      
     http_req_waiting...............: avg=158.22ms min=6.53ms  med=147.11ms max=603.98ms p(90)=176.48ms p(95)=209.22ms p(99.9)=482.82ms
     http_reqs......................: 18911   309.301375/s
     iteration_duration.............: avg=159.57ms min=32.5ms  med=147.67ms max=653.98ms p(90)=177.29ms p(95)=211.47ms p(99.9)=484.34ms
     iterations.....................: 18811   307.665812/s
     success_rate...................: 100.00% ✓ 18811      ✗ 0    
     vus............................: 50      min=0        max=50 
     vus_max........................: 50      min=50       max=50 

Performance Overview

Performance Overview

HTTP Overview

HTTP Overview
Summary for: `hive-gateway-bun`

K6 Output

     ✓ response code was 200
     ✓ no graphql errors
     ✓ valid response structure

     checks.........................: 100.00% ✓ 52563      ✗ 0    
     data_received..................: 1.5 GB  25 MB/s
     data_sent......................: 21 MB   336 kB/s
     http_req_blocked...............: avg=20.95µs  min=1.23µs  med=2.75µs   max=12.38ms  p(90)=4.62µs   p(95)=5.81µs   p(99.9)=7.78ms  
     http_req_connecting............: avg=17.12µs  min=0s      med=0s       max=12.34ms  p(90)=0s       p(95)=0s       p(99.9)=7.72ms  
     http_req_duration..............: avg=170.05ms min=7.17ms  med=157.36ms max=676.88ms p(90)=190.96ms p(95)=363.31ms p(99.9)=527.25ms
       { expected_response:true }...: avg=170.05ms min=7.17ms  med=157.36ms max=676.88ms p(90)=190.96ms p(95)=363.31ms p(99.9)=527.25ms
     http_req_failed................: 0.00%   ✓ 0          ✗ 17621
     http_req_receiving.............: avg=116.4µs  min=26.24µs med=50.29µs  max=249.01ms p(90)=115.48µs p(95)=268.82µs p(99.9)=4.31ms  
     http_req_sending...............: avg=119.8µs  min=5.69µs  med=11.27µs  max=307.67ms p(90)=33.98µs  p(95)=135.62µs p(99.9)=6.87ms  
     http_req_tls_handshaking.......: avg=0s       min=0s      med=0s       max=0s       p(90)=0s       p(95)=0s       p(99.9)=0s      
     http_req_waiting...............: avg=169.82ms min=7.1ms   med=157.23ms max=644.06ms p(90)=190.76ms p(95)=362.41ms p(99.9)=522.64ms
     http_reqs......................: 17621   288.907731/s
     iteration_duration.............: avg=171.42ms min=34.13ms med=157.79ms max=732.21ms p(90)=191.51ms p(95)=366.46ms p(99.9)=555.8ms 
     iterations.....................: 17521   287.268166/s
     success_rate...................: 100.00% ✓ 17521      ✗ 0    
     vus............................: 21      min=21       max=50 
     vus_max........................: 50      min=50       max=50 

Performance Overview

Performance Overview

HTTP Overview

HTTP Overview
Summary for: `apollo-gateway`

K6 Output

     ✓ response code was 200
     ✓ no graphql errors
     ✓ valid response structure

     checks.........................: 100.00% ✓ 22149      ✗ 0   
     data_received..................: 657 MB  11 MB/s
     data_sent......................: 8.7 MB  142 kB/s
     http_req_blocked...............: avg=38.77µs  min=1.38µs   med=2.86µs   max=10.91ms  p(90)=3.99µs   p(95)=4.68µs   p(99.9)=9.35ms  
     http_req_connecting............: avg=35.53µs  min=0s       med=0s       max=10.86ms  p(90)=0s       p(95)=0s       p(99.9)=9.32ms  
     http_req_duration..............: avg=401.48ms min=7.24ms   med=400.65ms max=789.46ms p(90)=454.74ms p(95)=470.84ms p(99.9)=692.04ms
       { expected_response:true }...: avg=401.48ms min=7.24ms   med=400.65ms max=789.46ms p(90)=454.74ms p(95)=470.84ms p(99.9)=692.04ms
     http_req_failed................: 0.00%   ✓ 0          ✗ 7483
     http_req_receiving.............: avg=66.29µs  min=30.5µs   med=49.91µs  max=60.75ms  p(90)=85.52µs  p(95)=99.68µs  p(99.9)=463.66µs
     http_req_sending...............: avg=68.34µs  min=6.11µs   med=11.55µs  max=140.82ms p(90)=15.57µs  p(95)=20.04µs  p(99.9)=4.62ms  
     http_req_tls_handshaking.......: avg=0s       min=0s       med=0s       max=0s       p(90)=0s       p(95)=0s       p(99.9)=0s      
     http_req_waiting...............: avg=401.35ms min=7.19ms   med=400.59ms max=788.07ms p(90)=454.5ms  p(95)=470.73ms p(99.9)=690.84ms
     http_reqs......................: 7483    122.384234/s
     iteration_duration.............: avg=407.33ms min=140.21ms med=401.33ms max=863.89ms p(90)=455.25ms p(95)=471.32ms p(99.9)=792.09ms
     iterations.....................: 7383    120.748737/s
     success_rate...................: 100.00% ✓ 7383       ✗ 0   
     vus............................: 30      min=30       max=50
     vus_max........................: 50      min=50       max=50

Performance Overview

Performance Overview

HTTP Overview

HTTP Overview

Copy link

Overview for: constant-vus-subgraphs-delay-resources

This scenario runs 4 subgraphs and a GraphQL gateway with Federation spec, and runs a heavy query. It's being executed with a constant amount of VUs over a fixed amount of time. It measure things like memory usage, CPU usage, average RPS. It also includes a summary of the entire execution, and metrics information about HTTP execution times.

This scenario was running 50 VUs over 60s

Comparison

Comparison

Gateway RPS ⬇️ Requests Duration Notes
grafbase 172 13994 total, 0 failed avg: 216ms, p95: 227ms
hive-router 169 13692 total, 0 failed avg: 221ms, p95: 231ms
cosmo 166 13532 total, 0 failed avg: 223ms, p95: 249ms
hive-gateway 160 12302 total, 0 failed avg: 245ms, p95: 289ms
hive-gateway-bun 158 12125 total, 0 failed avg: 249ms, p95: 277ms
apollo-router 136 11118 total, 0 failed avg: 272ms, p95: 315ms ❌ 2 unexpected GraphQL errors
apollo-gateway 122 10011 total, 0 failed avg: 302ms, p95: 345ms
Summary for: `grafbase`

K6 Output

     ✓ response code was 200
     ✓ no graphql errors
     ✓ valid response structure

     checks.........................: 100.00% ✓ 41682      ✗ 0    
     data_received..................: 1.2 GB  15 MB/s
     data_sent......................: 16 MB   201 kB/s
     http_req_blocked...............: avg=19.67µs  min=1.14µs   med=1.86µs   max=9.42ms   p(90)=3.49µs   p(95)=4.98µs   p(99.9)=6.94ms  
     http_req_connecting............: avg=17.12µs  min=0s       med=0s       max=9.38ms   p(90)=0s       p(95)=0s       p(99.9)=6.92ms  
     http_req_duration..............: avg=215.93ms min=156.38ms med=215.06ms max=625ms    p(90)=224.51ms p(95)=227.17ms p(99.9)=524.72ms
       { expected_response:true }...: avg=215.93ms min=156.38ms med=215.06ms max=625ms    p(90)=224.51ms p(95)=227.17ms p(99.9)=524.72ms
     http_req_failed................: 0.00%   ✓ 0          ✗ 13994
     http_req_receiving.............: avg=77.56µs  min=25.35µs  med=46.42µs  max=15.71ms  p(90)=96.94µs  p(95)=246.15µs p(99.9)=1.8ms   
     http_req_sending...............: avg=121.79µs min=5.34µs   med=8.24µs   max=391.06ms p(90)=27.23µs  p(95)=95.91µs  p(99.9)=8.71ms  
     http_req_tls_handshaking.......: avg=0s       min=0s       med=0s       max=0s       p(90)=0s       p(95)=0s       p(99.9)=0s      
     http_req_waiting...............: avg=215.73ms min=156.28ms med=214.97ms max=624.26ms p(90)=224.32ms p(95)=226.92ms p(99.9)=507.86ms
     http_reqs......................: 13994   172.799582/s
     iteration_duration.............: avg=216.21ms min=156.56ms med=215.3ms  max=631.79ms p(90)=224.71ms p(95)=227.39ms p(99.9)=537.91ms
     iterations.....................: 13894   171.56477/s
     success_rate...................: 100.00% ✓ 13894      ✗ 0    
     vus............................: 25      min=0        max=50 
     vus_max........................: 50      min=50       max=50 

Performance Overview

Performance Overview

HTTP Overview

HTTP Overview
Summary for: `hive-router`

K6 Output

     ✓ response code was 200
     ✓ no graphql errors
     ✓ valid response structure

     checks.........................: 100.00% ✓ 40776      ✗ 0    
     data_received..................: 1.2 GB  15 MB/s
     data_sent......................: 16 MB   197 kB/s
     http_req_blocked...............: avg=18.7µs   min=1.13µs   med=1.96µs   max=8.91ms   p(90)=3.12µs   p(95)=4.38µs   p(99.9)=6.53ms  
     http_req_connecting............: avg=16.23µs  min=0s       med=0s       max=8.87ms   p(90)=0s       p(95)=0s       p(99.9)=6.51ms  
     http_req_duration..............: avg=220.75ms min=159.07ms med=219.69ms max=604.83ms p(90)=228.25ms p(95)=230.99ms p(99.9)=521.36ms
       { expected_response:true }...: avg=220.75ms min=159.07ms med=219.69ms max=604.83ms p(90)=228.25ms p(95)=230.99ms p(99.9)=521.36ms
     http_req_failed................: 0.00%   ✓ 0          ✗ 13692
     http_req_receiving.............: avg=77.37µs  min=24.4µs   med=42.29µs  max=14.83ms  p(90)=87.69µs  p(95)=248.62µs p(99.9)=4.56ms  
     http_req_sending...............: avg=139.34µs min=5.4µs    med=8.11µs   max=382.05ms p(90)=27.35µs  p(95)=96.82µs  p(99.9)=7.22ms  
     http_req_tls_handshaking.......: avg=0s       min=0s       med=0s       max=0s       p(90)=0s       p(95)=0s       p(99.9)=0s      
     http_req_waiting...............: avg=220.54ms min=159.02ms med=219.59ms max=604.1ms  p(90)=228.1ms  p(95)=230.81ms p(99.9)=492.12ms
     http_reqs......................: 13692   169.216003/s
     iteration_duration.............: avg=221.12ms min=159.32ms med=219.93ms max=627.33ms p(90)=228.48ms p(95)=231.19ms p(99.9)=545.39ms
     iterations.....................: 13592   167.980128/s
     success_rate...................: 100.00% ✓ 13592      ✗ 0    
     vus............................: 50      min=0        max=50 
     vus_max........................: 50      min=50       max=50 

Performance Overview

Performance Overview

HTTP Overview

HTTP Overview
Summary for: `cosmo`

K6 Output

     ✓ response code was 200
     ✓ no graphql errors
     ✓ valid response structure

     checks.........................: 100.00% ✓ 40296      ✗ 0    
     data_received..................: 1.2 GB  15 MB/s
     data_sent......................: 16 MB   194 kB/s
     http_req_blocked...............: avg=15.98µs  min=1.17µs   med=2.78µs   max=6.94ms   p(90)=4.31µs   p(95)=5.66µs   p(99.9)=4.94ms  
     http_req_connecting............: avg=12.57µs  min=0s       med=0s       max=6.9ms    p(90)=0s       p(95)=0s       p(99.9)=4.93ms  
     http_req_duration..............: avg=223.45ms min=124.97ms med=222.33ms max=604.04ms p(90)=242.79ms p(95)=248.67ms p(99.9)=523.81ms
       { expected_response:true }...: avg=223.45ms min=124.97ms med=222.33ms max=604.04ms p(90)=242.79ms p(95)=248.67ms p(99.9)=523.81ms
     http_req_failed................: 0.00%   ✓ 0          ✗ 13532
     http_req_receiving.............: avg=503.66µs min=27.25µs  med=56.48µs  max=35.42ms  p(90)=334.94µs p(95)=754.16µs p(99.9)=26.67ms 
     http_req_sending...............: avg=143.95µs min=5.01µs   med=10.41µs  max=332.94ms p(90)=22.96µs  p(95)=124.2µs  p(99.9)=3.44ms  
     http_req_tls_handshaking.......: avg=0s       min=0s       med=0s       max=0s       p(90)=0s       p(95)=0s       p(99.9)=0s      
     http_req_waiting...............: avg=222.8ms  min=124.89ms med=221.73ms max=603.34ms p(90)=242.22ms p(95)=248.14ms p(99.9)=500.43ms
     http_reqs......................: 13532   166.764552/s
     iteration_duration.............: avg=223.86ms min=125.22ms med=222.67ms max=617.17ms p(90)=243.09ms p(95)=248.97ms p(99.9)=545.89ms
     iterations.....................: 13432   165.53218/s
     success_rate...................: 100.00% ✓ 13432      ✗ 0    
     vus............................: 50      min=0        max=50 
     vus_max........................: 50      min=50       max=50 

Performance Overview

Performance Overview

HTTP Overview

HTTP Overview
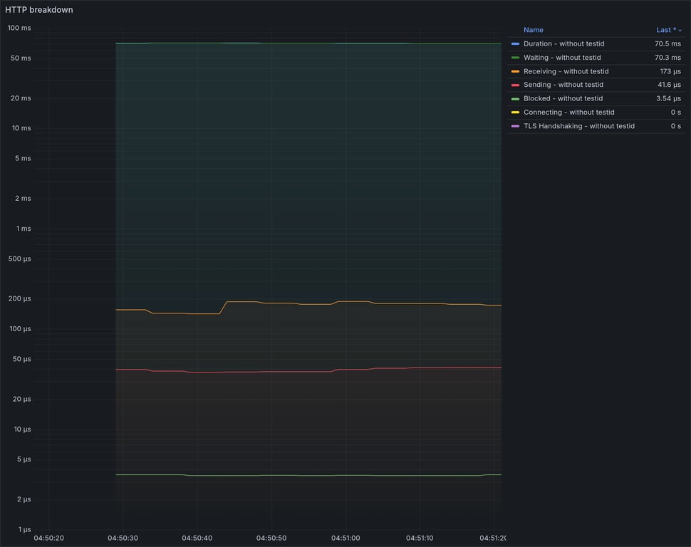
Summary for: `hive-gateway`

K6 Output

     ✓ response code was 200
     ✓ no graphql errors
     ✓ valid response structure

     checks.........................: 100.00% ✓ 36606      ✗ 0    
     data_received..................: 1.1 GB  14 MB/s
     data_sent......................: 14 MB   187 kB/s
     http_req_blocked...............: avg=26.34µs  min=1.16µs   med=2.52µs   max=11.12ms  p(90)=4.05µs   p(95)=5.1µs    p(99.9)=8.7ms 
     http_req_connecting............: avg=23.04µs  min=0s       med=0s       max=11.07ms  p(90)=0s       p(95)=0s       p(99.9)=8.67ms
     http_req_duration..............: avg=245.29ms min=153.19ms med=239.14ms max=1.06s    p(90)=268.89ms p(95)=288.92ms p(99.9)=1.06s 
       { expected_response:true }...: avg=245.29ms min=153.19ms med=239.14ms max=1.06s    p(90)=268.89ms p(95)=288.92ms p(99.9)=1.06s 
     http_req_failed................: 0.00%   ✓ 0          ✗ 12302
     http_req_receiving.............: avg=100.73µs min=25.37µs  med=43.9µs   max=151.43ms p(90)=93.78µs  p(95)=144.58µs p(99.9)=2.93ms
     http_req_sending...............: avg=59.68µs  min=5.55µs   med=10.3µs   max=89.8ms   p(90)=28.35µs  p(95)=108.94µs p(99.9)=5.02ms
     http_req_tls_handshaking.......: avg=0s       min=0s       med=0s       max=0s       p(90)=0s       p(95)=0s       p(99.9)=0s    
     http_req_waiting...............: avg=245.13ms min=153.13ms med=239.04ms max=1.06s    p(90)=268.78ms p(95)=288.51ms p(99.9)=1.06s 
     http_reqs......................: 12302   160.814438/s
     iteration_duration.............: avg=246.37ms min=153.34ms med=239.58ms max=1.06s    p(90)=269.26ms p(95)=289.51ms p(99.9)=1.06s 
     iterations.....................: 12202   159.507217/s
     success_rate...................: 100.00% ✓ 12202      ✗ 0    
     vus............................: 50      min=0        max=50 
     vus_max........................: 50      min=50       max=50 

Performance Overview

Performance Overview

HTTP Overview

HTTP Overview
Summary for: `hive-gateway-bun`

K6 Output

     ✓ response code was 200
     ✓ no graphql errors
     ✓ valid response structure

     checks.........................: 100.00% ✓ 36075      ✗ 0    
     data_received..................: 1.1 GB  14 MB/s
     data_sent......................: 14 MB   184 kB/s
     http_req_blocked...............: avg=27.69µs  min=1.14µs   med=2.69µs   max=11.9ms   p(90)=4.38µs   p(95)=6.06µs   p(99.9)=9.03ms  
     http_req_connecting............: avg=24.06µs  min=0s       med=0s       max=11.86ms  p(90)=0s       p(95)=0s       p(99.9)=8.97ms  
     http_req_duration..............: avg=248.85ms min=149.86ms med=239.68ms max=762.04ms p(90)=265.17ms p(95)=277.44ms p(99.9)=746.58ms
       { expected_response:true }...: avg=248.85ms min=149.86ms med=239.68ms max=762.04ms p(90)=265.17ms p(95)=277.44ms p(99.9)=746.58ms
     http_req_failed................: 0.00%   ✓ 0          ✗ 12125
     http_req_receiving.............: avg=146.53µs min=26.57µs  med=50.24µs  max=276.65ms p(90)=112.62µs p(95)=277.39µs p(99.9)=5.79ms  
     http_req_sending...............: avg=159.16µs min=5.89µs   med=11.52µs  max=290.12ms p(90)=33.73µs  p(95)=133.32µs p(99.9)=7.4ms   
     http_req_tls_handshaking.......: avg=0s       min=0s       med=0s       max=0s       p(90)=0s       p(95)=0s       p(99.9)=0s      
     http_req_waiting...............: avg=248.55ms min=147.77ms med=239.54ms max=761ms    p(90)=264.97ms p(95)=277.21ms p(99.9)=743.96ms
     http_reqs......................: 12125   158.098131/s
     iteration_duration.............: avg=249.95ms min=150.07ms med=240.13ms max=788.4ms  p(90)=265.72ms p(95)=277.86ms p(99.9)=752.84ms
     iterations.....................: 12025   156.794229/s
     success_rate...................: 100.00% ✓ 12025      ✗ 0    
     vus............................: 50      min=0        max=50 
     vus_max........................: 50      min=50       max=50 

Performance Overview

Performance Overview

HTTP Overview

HTTP Overview
Summary for: `apollo-router`

K6 Output

     ✓ response code was 200
     ✗ no graphql errors
      ↳  99% — ✓ 11016 / ✗ 2
     ✓ valid response structure

     checks.........................: 99.99% ✓ 33052      ✗ 2    
     data_received..................: 976 MB 12 MB/s
     data_sent......................: 13 MB  159 kB/s
     http_req_blocked...............: avg=26.46µs  min=1.61µs   med=2.83µs   max=9.14ms   p(90)=4.34µs   p(95)=5.52µs   p(99.9)=7.35ms  
     http_req_connecting............: avg=21.45µs  min=0s       med=0s       max=9.1ms    p(90)=0s       p(95)=0s       p(99.9)=7.33ms  
     http_req_duration..............: avg=271.73ms min=152.67ms med=272.7ms  max=702.59ms p(90)=305.49ms p(95)=314.94ms p(99.9)=606.79ms
       { expected_response:true }...: avg=271.73ms min=152.67ms med=272.7ms  max=702.59ms p(90)=305.49ms p(95)=314.94ms p(99.9)=606.79ms
     http_req_failed................: 0.00%  ✓ 0          ✗ 11118
     http_req_receiving.............: avg=144.78µs min=31.22µs  med=53.22µs  max=191.17ms p(90)=155.92µs p(95)=443.51µs p(99.9)=5.6ms   
     http_req_sending...............: avg=129.97µs min=6.47µs   med=11.31µs  max=277.79ms p(90)=43.39µs  p(95)=137.81µs p(99.9)=5.56ms  
     http_req_tls_handshaking.......: avg=0s       min=0s       med=0s       max=0s       p(90)=0s       p(95)=0s       p(99.9)=0s      
     http_req_waiting...............: avg=271.45ms min=150.84ms med=272.59ms max=681.43ms p(90)=305.24ms p(95)=314.69ms p(99.9)=593.91ms
     http_reqs......................: 11118  136.527345/s
     iteration_duration.............: avg=272.74ms min=152.91ms med=273.42ms max=716.63ms p(90)=306.01ms p(95)=315.51ms p(99.9)=629.98ms
     iterations.....................: 11018  135.29936/s
     success_rate...................: 99.98% ✓ 11016      ✗ 2    
     vus............................: 50     min=0        max=50 
     vus_max........................: 50     min=50       max=50 

Performance Overview

Performance Overview

HTTP Overview

HTTP Overview
Summary for: `apollo-gateway`

K6 Output

     ✓ response code was 200
     ✓ no graphql errors
     ✓ valid response structure

     checks.........................: 100.00% ✓ 29733      ✗ 0    
     data_received..................: 879 MB  11 MB/s
     data_sent......................: 12 MB   143 kB/s
     http_req_blocked...............: avg=33.13µs  min=1.34µs   med=3.57µs   max=11.01ms  p(90)=5.55µs   p(95)=6.47µs   p(99.9)=9.07ms  
     http_req_connecting............: avg=28.06µs  min=0s       med=0s       max=10.95ms  p(90)=0s       p(95)=0s       p(99.9)=9.05ms  
     http_req_duration..............: avg=302.15ms min=210.63ms med=299.9ms  max=839.27ms p(90)=334.44ms p(95)=344.72ms p(99.9)=745.56ms
       { expected_response:true }...: avg=302.15ms min=210.63ms med=299.9ms  max=839.27ms p(90)=334.44ms p(95)=344.72ms p(99.9)=745.56ms
     http_req_failed................: 0.00%   ✓ 0          ✗ 10011
     http_req_receiving.............: avg=91.4µs   min=27.67µs  med=70.55µs  max=19.13ms  p(90)=121.37µs p(95)=154.2µs  p(99.9)=2.23ms  
     http_req_sending...............: avg=143.44µs min=6.28µs   med=14.24µs  max=311.69ms p(90)=25.3µs   p(95)=41.11µs  p(99.9)=2.74ms  
     http_req_tls_handshaking.......: avg=0s       min=0s       med=0s       max=0s       p(90)=0s       p(95)=0s       p(99.9)=0s      
     http_req_waiting...............: avg=301.91ms min=210.53ms med=299.77ms max=838.28ms p(90)=334.22ms p(95)=344.49ms p(99.9)=744.19ms
     http_reqs......................: 10011   122.663423/s
     iteration_duration.............: avg=303.55ms min=213.83ms med=300.58ms max=883.22ms p(90)=334.95ms p(95)=345.27ms p(99.9)=780.53ms
     iterations.....................: 9911    121.438136/s
     success_rate...................: 100.00% ✓ 9911       ✗ 0    
     vus............................: 50      min=0        max=50 
     vus_max........................: 50      min=50       max=50 

Performance Overview

Performance Overview

HTTP Overview

HTTP Overview

Copy link

Overview for: ramping-vus

This scenario runs 4 subgraphs and a GraphQL gateway with Federation spec, and runs a heavy query. We are running a heavy load of concurrent VUs to measure response time and other stats, during stress. It measure things like memory usage, CPU usage, response times. It also includes a summary of the entire execution, and metrics information about HTTP execution times.

This scenario was running 500 VUs over 60s

Comparison

Comparison

Gateway RPS ⬇️ Requests Duration Notes
hive-router 1809 112551 total, 0 failed avg: 124ms, p95: 297ms
grafbase 1533 97263 total, 0 failed avg: 143ms, p95: 331ms
cosmo 694 44187 total, 0 failed avg: 318ms, p95: 726ms
apollo-router 387 26088 total, 0 failed avg: 540ms, p95: 1236ms ❌ 17 unexpected GraphQL errors, non-compatible response structure (1)
hive-gateway 271 18570 total, 0 failed avg: 755ms, p95: 1693ms
hive-gateway-bun 254 17884 total, 0 failed avg: 784ms, p95: 1640ms
apollo-gateway 155 10716 total, 0 failed avg: 1213ms, p95: 2567ms
Summary for: `hive-router`

K6 Output

     ✓ response code was 200
     ✓ no graphql errors
     ✓ valid response structure

     checks.........................: 100.00% ✓ 334653      ✗ 0     
     data_received..................: 9.9 GB  159 MB/s
     data_sent......................: 131 MB  2.1 MB/s
     http_req_blocked...............: avg=516.88µs min=1.15µs  med=2.56µs   max=352.7ms  p(90)=4.04µs   p(95)=4.81µs   p(99.9)=178.11ms
     http_req_connecting............: avg=513.43µs min=0s      med=0s       max=352.63ms p(90)=0s       p(95)=0s       p(99.9)=178.05ms
     http_req_duration..............: avg=123.68ms min=1.74ms  med=111.84ms max=438.7ms  p(90)=253.06ms p(95)=296.87ms p(99.9)=388.74ms
       { expected_response:true }...: avg=123.68ms min=1.74ms  med=111.84ms max=438.7ms  p(90)=253.06ms p(95)=296.87ms p(99.9)=388.74ms
     http_req_failed................: 0.00%   ✓ 0           ✗ 112551
     http_req_receiving.............: avg=551.16µs min=23.19µs med=42.28µs  max=144.72ms p(90)=98.62µs  p(95)=398.02µs p(99.9)=78.27ms 
     http_req_sending...............: avg=459.11µs min=5.35µs  med=10.23µs  max=226.63ms p(90)=22.71µs  p(95)=129.1µs  p(99.9)=72.96ms 
     http_req_tls_handshaking.......: avg=0s       min=0s      med=0s       max=0s       p(90)=0s       p(95)=0s       p(99.9)=0s      
     http_req_waiting...............: avg=122.67ms min=1.69ms  med=110.94ms max=423.2ms  p(90)=250.53ms p(95)=294.59ms p(99.9)=384.5ms 
     http_reqs......................: 112551  1809.141933/s
     iteration_duration.............: avg=125.6ms  min=1.89ms  med=113.35ms max=738.47ms p(90)=255.57ms p(95)=299.38ms p(99.9)=432.93ms
     iterations.....................: 111551  1793.067958/s
     success_rate...................: 100.00% ✓ 111551      ✗ 0     
     vus............................: 69      min=0         max=495 
     vus_max........................: 500     min=500       max=500 

Performance Overview

Performance Overview

HTTP Overview

HTTP Overview
Summary for: `grafbase`

K6 Output

     ✓ response code was 200
     ✓ no graphql errors
     ✓ valid response structure

     checks.........................: 100.00% ✓ 288789      ✗ 0    
     data_received..................: 8.5 GB  135 MB/s
     data_sent......................: 113 MB  1.8 MB/s
     http_req_blocked...............: avg=709.23µs min=1.27µs med=3.08µs   max=538.73ms p(90)=4.42µs   p(95)=5.35µs   p(99.9)=218.91ms
     http_req_connecting............: avg=703.46µs min=0s     med=0s       max=538.67ms p(90)=0s       p(95)=0s       p(99.9)=218.87ms
     http_req_duration..............: avg=143.03ms min=2.53ms med=132.85ms max=485.86ms p(90)=283.54ms p(95)=330.78ms p(99.9)=433.44ms
       { expected_response:true }...: avg=143.03ms min=2.53ms med=132.85ms max=485.86ms p(90)=283.54ms p(95)=330.78ms p(99.9)=433.44ms
     http_req_failed................: 0.00%   ✓ 0           ✗ 97263
     http_req_receiving.............: avg=657.31µs min=24.8µs med=47.73µs  max=177.06ms p(90)=105µs    p(95)=432.34µs p(99.9)=90.9ms  
     http_req_sending...............: avg=609.77µs min=5.35µs med=11.81µs  max=176.7ms  p(90)=31.12µs  p(95)=139.68µs p(99.9)=85.21ms 
     http_req_tls_handshaking.......: avg=0s       min=0s     med=0s       max=0s       p(90)=0s       p(95)=0s       p(99.9)=0s      
     http_req_waiting...............: avg=141.76ms min=2.47ms med=131.57ms max=450.28ms p(90)=280.57ms p(95)=328.3ms  p(99.9)=428.59ms
     http_reqs......................: 97263   1533.805852/s
     iteration_duration.............: avg=145.62ms min=2.86ms med=135.03ms max=932.66ms p(90)=286.47ms p(95)=333.92ms p(99.9)=523.81ms
     iterations.....................: 96263   1518.036178/s
     success_rate...................: 100.00% ✓ 96263       ✗ 0    
     vus............................: 79      min=0         max=493
     vus_max........................: 500     min=500       max=500

Performance Overview

Performance Overview

HTTP Overview

HTTP Overview
Summary for: `cosmo`

K6 Output

     ✓ response code was 200
     ✓ no graphql errors
     ✓ valid response structure

     checks.........................: 100.00% ✓ 129561     ✗ 0    
     data_received..................: 3.9 GB  61 MB/s
     data_sent......................: 52 MB   808 kB/s
     http_req_blocked...............: avg=114.1µs  min=1.35µs  med=2.93µs   max=210.31ms p(90)=4.33µs   p(95)=5.87µs   p(99.9)=37.73ms
     http_req_connecting............: avg=109.24µs min=0s      med=0s       max=210.12ms p(90)=0s       p(95)=0s       p(99.9)=37.66ms
     http_req_duration..............: avg=317.73ms min=2.73ms  med=292.05ms max=1.24s    p(90)=641.37ms p(95)=725.91ms p(99.9)=1.08s  
       { expected_response:true }...: avg=317.73ms min=2.73ms  med=292.05ms max=1.24s    p(90)=641.37ms p(95)=725.91ms p(99.9)=1.08s  
     http_req_failed................: 0.00%   ✓ 0          ✗ 44187
     http_req_receiving.............: avg=546.88µs min=27.83µs med=58.63µs  max=214.91ms p(90)=176.7µs  p(95)=489.69µs p(99.9)=74.11ms
     http_req_sending...............: avg=182.95µs min=5.94µs  med=11.25µs  max=189.96ms p(90)=29.62µs  p(95)=130.94µs p(99.9)=38.71ms
     http_req_tls_handshaking.......: avg=0s       min=0s      med=0s       max=0s       p(90)=0s       p(95)=0s       p(99.9)=0s     
     http_req_waiting...............: avg=317ms    min=2.68ms  med=291.04ms max=1.24s    p(90)=640.13ms p(95)=724.62ms p(99.9)=1.08s  
     http_reqs......................: 44187   694.008214/s
     iteration_duration.............: avg=325.64ms min=2.99ms  med=300.62ms max=1.24s    p(90)=645.57ms p(95)=729.43ms p(99.9)=1.08s  
     iterations.....................: 43187   678.302051/s
     success_rate...................: 100.00% ✓ 43187      ✗ 0    
     vus............................: 92      min=0        max=500
     vus_max........................: 500     min=500      max=500

Performance Overview

Performance Overview

HTTP Overview

HTTP Overview
Summary for: `apollo-router`

K6 Output

     ✓ response code was 200
     ✗ no graphql errors
      ↳  99% — ✓ 25071 / ✗ 17
     ✗ valid response structure
      ↳  99% — ✓ 25087 / ✗ 1

     checks.........................: 99.97% ✓ 75246      ✗ 18   
     data_received..................: 2.3 GB 34 MB/s
     data_sent......................: 30 MB  452 kB/s
     http_req_blocked...............: avg=136.03µs min=1.7µs   med=3.06µs   max=167.98ms p(90)=5.08µs   p(95)=7.27µs   p(99.9)=32.98ms
     http_req_connecting............: avg=130.56µs min=0s      med=0s       max=167.92ms p(90)=0s       p(95)=0s       p(99.9)=32.93ms
     http_req_duration..............: avg=540.23ms min=6.2ms   med=505.16ms max=1.89s    p(90)=1.09s    p(95)=1.23s    p(99.9)=1.71s  
       { expected_response:true }...: avg=540.23ms min=6.2ms   med=505.16ms max=1.89s    p(90)=1.09s    p(95)=1.23s    p(99.9)=1.71s  
     http_req_failed................: 0.00%  ✓ 0          ✗ 26088
     http_req_receiving.............: avg=150.72µs min=32.02µs med=55.5µs   max=107.59ms p(90)=111.65µs p(95)=246.65µs p(99.9)=15.02ms
     http_req_sending...............: avg=167.03µs min=7.19µs  med=12.13µs  max=182.83ms p(90)=32.33µs  p(95)=129.42µs p(99.9)=35.81ms
     http_req_tls_handshaking.......: avg=0s       min=0s      med=0s       max=0s       p(90)=0s       p(95)=0s       p(99.9)=0s     
     http_req_waiting...............: avg=539.91ms min=6.13ms  med=504.91ms max=1.89s    p(90)=1.09s    p(95)=1.23s    p(99.9)=1.71s  
     http_reqs......................: 26088  387.639851/s
     iteration_duration.............: avg=562.33ms min=6.65ms  med=532.62ms max=1.89s    p(90)=1.1s     p(95)=1.24s    p(99.9)=1.72s  
     iterations.....................: 25088  372.780918/s
     success_rate...................: 99.93% ✓ 25071      ✗ 17   
     vus............................: 79     min=0        max=496
     vus_max........................: 500    min=500      max=500

Performance Overview

Performance Overview

HTTP Overview

HTTP Overview
Summary for: `hive-gateway`

K6 Output

     ✓ response code was 200
     ✓ no graphql errors
     ✓ valid response structure

     checks.........................: 100.00% ✓ 52710      ✗ 0    
     data_received..................: 1.6 GB  24 MB/s
     data_sent......................: 22 MB   318 kB/s
     http_req_blocked...............: avg=122.28µs min=1.15µs  med=2.85µs   max=101.57ms p(90)=4.66µs  p(95)=8.03µs   p(99.9)=37.23ms
     http_req_connecting............: avg=114.19µs min=0s      med=0s       max=101.41ms p(90)=0s      p(95)=0s       p(99.9)=37.18ms
     http_req_duration..............: avg=754.92ms min=6.17ms  med=711.3ms  max=4.82s    p(90)=1.48s   p(95)=1.69s    p(99.9)=3.77s  
       { expected_response:true }...: avg=754.92ms min=6.17ms  med=711.3ms  max=4.82s    p(90)=1.48s   p(95)=1.69s    p(99.9)=3.77s  
     http_req_failed................: 0.00%   ✓ 0          ✗ 18570
     http_req_receiving.............: avg=167.94µs min=25.27µs med=43.8µs   max=92.04ms  p(90)=87.39µs p(95)=181.87µs p(99.9)=24.69ms
     http_req_sending...............: avg=196.31µs min=5.5µs   med=11.01µs  max=147.78ms p(90)=31.64µs p(95)=124.45µs p(99.9)=34.44ms
     http_req_tls_handshaking.......: avg=0s       min=0s      med=0s       max=0s       p(90)=0s      p(95)=0s       p(99.9)=0s     
     http_req_waiting...............: avg=754.56ms min=6.12ms  med=711.17ms max=4.82s    p(90)=1.48s   p(95)=1.69s    p(99.9)=3.76s  
     http_reqs......................: 18570   271.735094/s
     iteration_duration.............: avg=798.36ms min=7.9ms   med=768.28ms max=4.83s    p(90)=1.51s   p(95)=1.7s     p(99.9)=3.84s  
     iterations.....................: 17570   257.102078/s
     success_rate...................: 100.00% ✓ 17570      ✗ 0    
     vus............................: 84      min=0        max=500
     vus_max........................: 500     min=500      max=500

Performance Overview

Performance Overview

HTTP Overview

HTTP Overview
Summary for: `hive-gateway-bun`

K6 Output

     ✓ response code was 200
     ✓ no graphql errors
     ✓ valid response structure

     checks.........................: 100.00% ✓ 50652      ✗ 0    
     data_received..................: 1.6 GB  22 MB/s
     data_sent......................: 21 MB   298 kB/s
     http_req_blocked...............: avg=122.92µs min=1.25µs  med=2.86µs   max=89.59ms p(90)=5.29µs   p(95)=8.19µs   p(99.9)=31.05ms
     http_req_connecting............: avg=116.96µs min=0s      med=0s       max=89.55ms p(90)=0s       p(95)=0s       p(99.9)=31ms   
     http_req_duration..............: avg=783.81ms min=6.95ms  med=726.85ms max=5.06s   p(90)=1.53s    p(95)=1.64s    p(99.9)=4.07s  
       { expected_response:true }...: avg=783.81ms min=6.95ms  med=726.85ms max=5.06s   p(90)=1.53s    p(95)=1.64s    p(99.9)=4.07s  
     http_req_failed................: 0.00%   ✓ 0          ✗ 17884
     http_req_receiving.............: avg=171.41µs min=26.74µs med=46.24µs  max=69.48ms p(90)=105.65µs p(95)=168.71µs p(99.9)=22.8ms 
     http_req_sending...............: avg=202.75µs min=5.61µs  med=11.32µs  max=85.55ms p(90)=31.39µs  p(95)=117.09µs p(99.9)=37.79ms
     http_req_tls_handshaking.......: avg=0s       min=0s      med=0s       max=0s      p(90)=0s       p(95)=0s       p(99.9)=0s     
     http_req_waiting...............: avg=783.43ms min=6.9ms   med=726.59ms max=5.06s   p(90)=1.53s    p(95)=1.63s    p(99.9)=4.07s  
     http_reqs......................: 17884   254.228197/s
     iteration_duration.............: avg=830.55ms min=7.94ms  med=803.22ms max=5.07s   p(90)=1.55s    p(95)=1.65s    p(99.9)=4.13s  
     iterations.....................: 16884   240.012798/s
     success_rate...................: 100.00% ✓ 16884      ✗ 0    
     vus............................: 81      min=0        max=500
     vus_max........................: 500     min=500      max=500

Performance Overview

Performance Overview

HTTP Overview

HTTP Overview
Summary for: `apollo-gateway`

K6 Output

     ✓ response code was 200
     ✓ no graphql errors
     ✓ valid response structure

     checks.........................: 100.00% ✓ 29148      ✗ 0    
     data_received..................: 941 MB  14 MB/s
     data_sent......................: 13 MB   186 kB/s
     http_req_blocked...............: avg=31.49µs min=1.29µs  med=3.47µs  max=31.87ms p(90)=5.77µs   p(95)=12.29µs  p(99.9)=4.41ms
     http_req_connecting............: avg=24.73µs min=0s      med=0s      max=31.81ms p(90)=0s       p(95)=0s       p(99.9)=4.34ms
     http_req_duration..............: avg=1.21s   min=7.5ms   med=1.15s   max=15.92s  p(90)=2.16s    p(95)=2.56s    p(99.9)=14.29s
       { expected_response:true }...: avg=1.21s   min=7.5ms   med=1.15s   max=15.92s  p(90)=2.16s    p(95)=2.56s    p(99.9)=14.29s
     http_req_failed................: 0.00%   ✓ 0          ✗ 10716
     http_req_receiving.............: avg=82.26µs min=28.07µs med=59.49µs max=24.7ms  p(90)=106.33µs p(95)=131.04µs p(99.9)=1.91ms
     http_req_sending...............: avg=47.11µs min=6.4µs   med=13.45µs max=23.84ms p(90)=32.85µs  p(95)=52.57µs  p(99.9)=5.88ms
     http_req_tls_handshaking.......: avg=0s      min=0s      med=0s      max=0s      p(90)=0s       p(95)=0s       p(99.9)=0s    
     http_req_waiting...............: avg=1.21s   min=7.44ms  med=1.15s   max=15.92s  p(90)=2.16s    p(95)=2.56s    p(99.9)=14.29s
     http_reqs......................: 10716   155.84724/s
     iteration_duration.............: avg=1.33s   min=7.99ms  med=1.29s   max=15.93s  p(90)=2.21s    p(95)=2.62s    p(99.9)=14.37s
     iterations.....................: 9716    141.303824/s
     success_rate...................: 100.00% ✓ 9716       ✗ 0    
     vus............................: 112     min=0        max=500
     vus_max........................: 500     min=500      max=500

Performance Overview

Performance Overview

HTTP Overview

HTTP Overview

Copy link

Overview for: constant-vus-subgraphs-delay

This scenario runs 4 subgraphs and a GraphQL gateway with Federation spec, and runs a heavy query. It's being executed with a constant amount of VUs over a fixed amount of time. It measure things like memory usage, CPU usage, average RPS. It also includes a summary of the entire execution, and metrics information about HTTP execution times.

This scenario was running 50 VUs over 60s

Comparison

Comparison

Gateway RPS ⬇️ Requests Duration Notes
hive-router 173 14044 total, 0 failed avg: 215ms, p95: 224ms
grafbase 172 13991 total, 0 failed avg: 216ms, p95: 228ms
cosmo 157 12739 total, 0 failed avg: 237ms, p95: 263ms
hive-gateway-bun 147 11296 total, 0 failed avg: 267ms, p95: 399ms
hive-gateway 146 11218 total, 0 failed avg: 269ms, p95: 311ms
apollo-router 128 10509 total, 0 failed avg: 288ms, p95: 334ms
apollo-gateway 83 6868 total, 0 failed avg: 440ms, p95: 487ms
Summary for: `hive-router`

K6 Output

     ✓ response code was 200
     ✓ no graphql errors
     ✓ valid response structure

     checks.........................: 100.00% ✓ 41832      ✗ 0    
     data_received..................: 1.2 GB  15 MB/s
     data_sent......................: 16 MB   202 kB/s
     http_req_blocked...............: avg=18.89µs  min=1.16µs   med=2.06µs   max=9.05ms   p(90)=3.15µs   p(95)=4.24µs   p(99.9)=6.52ms  
     http_req_connecting............: avg=16.05µs  min=0s       med=0s       max=9.02ms   p(90)=0s       p(95)=0s       p(99.9)=6.5ms   
     http_req_duration..............: avg=215.21ms min=158.64ms med=214.16ms max=610.27ms p(90)=221.12ms p(95)=223.57ms p(99.9)=509.4ms 
       { expected_response:true }...: avg=215.21ms min=158.64ms med=214.16ms max=610.27ms p(90)=221.12ms p(95)=223.57ms p(99.9)=509.4ms 
     http_req_failed................: 0.00%   ✓ 0          ✗ 14044
     http_req_receiving.............: avg=69.88µs  min=22.14µs  med=40.34µs  max=16.29ms  p(90)=78.24µs  p(95)=219µs    p(99.9)=2.55ms  
     http_req_sending...............: avg=85.29µs  min=5.48µs   med=8.82µs   max=359.81ms p(90)=27.1µs   p(95)=97.75µs  p(99.9)=4.79ms  
     http_req_tls_handshaking.......: avg=0s       min=0s       med=0s       max=0s       p(90)=0s       p(95)=0s       p(99.9)=0s      
     http_req_waiting...............: avg=215.05ms min=158.59ms med=214.06ms max=609.39ms p(90)=221.01ms p(95)=223.45ms p(99.9)=497.78ms
     http_reqs......................: 14044   173.533194/s
     iteration_duration.............: avg=215.5ms  min=158.86ms med=214.38ms max=617.05ms p(90)=221.34ms p(95)=223.78ms p(99.9)=521.85ms
     iterations.....................: 13944   172.297554/s
     success_rate...................: 100.00% ✓ 13944      ✗ 0    
     vus............................: 50      min=0        max=50 
     vus_max........................: 50      min=50       max=50 

Performance Overview

Performance Overview

HTTP Overview

HTTP Overview
Summary for: `grafbase`

K6 Output

     ✓ response code was 200
     ✓ no graphql errors
     ✓ valid response structure

     checks.........................: 100.00% ✓ 41673      ✗ 0    
     data_received..................: 1.2 GB  15 MB/s
     data_sent......................: 16 MB   201 kB/s
     http_req_blocked...............: avg=19.53µs  min=1.29µs   med=1.95µs   max=9.4ms    p(90)=3.54µs   p(95)=4.97µs   p(99.9)=6.83ms  
     http_req_connecting............: avg=16.87µs  min=0s       med=0s       max=9.37ms   p(90)=0s       p(95)=0s       p(99.9)=6.81ms  
     http_req_duration..............: avg=216.29ms min=160.4ms  med=215.38ms max=619.15ms p(90)=225.25ms p(95)=228.12ms p(99.9)=519.97ms
       { expected_response:true }...: avg=216.29ms min=160.4ms  med=215.38ms max=619.15ms p(90)=225.25ms p(95)=228.12ms p(99.9)=519.97ms
     http_req_failed................: 0.00%   ✓ 0          ✗ 13991
     http_req_receiving.............: avg=76.43µs  min=24.52µs  med=46.12µs  max=8.16ms   p(90)=95.53µs  p(95)=243.26µs p(99.9)=2.15ms  
     http_req_sending...............: avg=133.39µs min=5.54µs   med=8.47µs   max=380.07ms p(90)=30.75µs  p(95)=97.16µs  p(99.9)=6.46ms  
     http_req_tls_handshaking.......: avg=0s       min=0s       med=0s       max=0s       p(90)=0s       p(95)=0s       p(99.9)=0s      
     http_req_waiting...............: avg=216.08ms min=160.33ms med=215.27ms max=618.4ms  p(90)=225.1ms  p(95)=227.93ms p(99.9)=501.41ms
     http_reqs......................: 13991   172.603442/s
     iteration_duration.............: avg=216.59ms min=160.55ms med=215.64ms max=625.71ms p(90)=225.45ms p(95)=228.34ms p(99.9)=530.3ms 
     iterations.....................: 13891   171.369767/s
     success_rate...................: 100.00% ✓ 13891      ✗ 0    
     vus............................: 50      min=0        max=50 
     vus_max........................: 50      min=50       max=50 

Performance Overview

Performance Overview

HTTP Overview

HTTP Overview
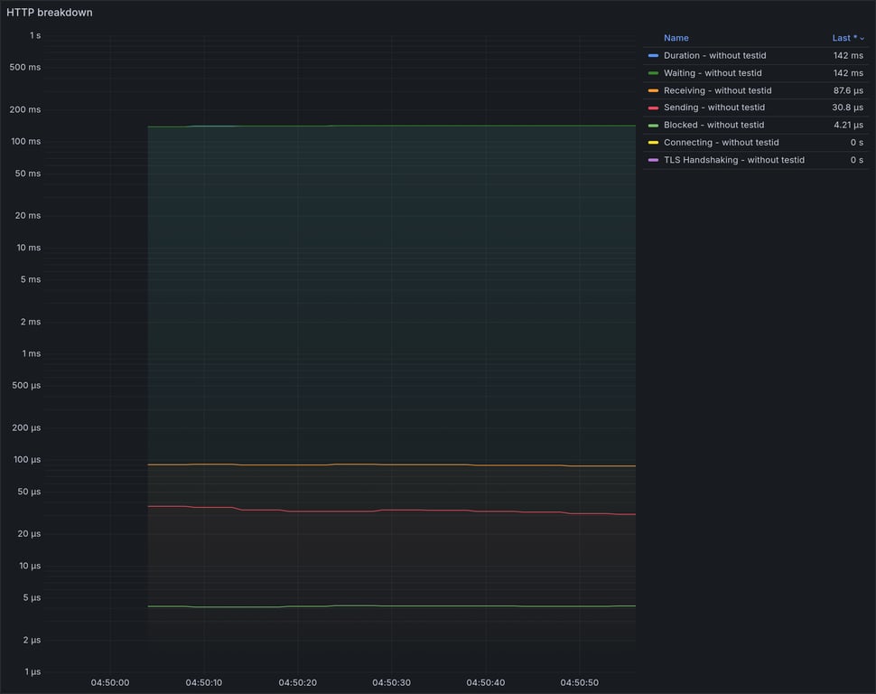
Summary for: `cosmo`

K6 Output

     ✓ response code was 200
     ✓ no graphql errors
     ✓ valid response structure

     checks.........................: 100.00% ✓ 37917      ✗ 0    
     data_received..................: 1.1 GB  14 MB/s
     data_sent......................: 15 MB   183 kB/s
     http_req_blocked...............: avg=23.21µs  min=1.41µs   med=2.67µs   max=10.37ms  p(90)=3.9µs    p(95)=5.01µs   p(99.9)=7.73ms  
     http_req_connecting............: avg=19.81µs  min=0s       med=0s       max=10.34ms  p(90)=0s       p(95)=0s       p(99.9)=7.7ms   
     http_req_duration..............: avg=236.8ms  min=138.7ms  med=236.34ms max=659.09ms p(90)=256.83ms p(95)=262.65ms p(99.9)=553.06ms
       { expected_response:true }...: avg=236.8ms  min=138.7ms  med=236.34ms max=659.09ms p(90)=256.83ms p(95)=262.65ms p(99.9)=553.06ms
     http_req_failed................: 0.00%   ✓ 0          ✗ 12739
     http_req_receiving.............: avg=508.02µs min=30.16µs  med=59.96µs  max=280.14ms p(90)=180.45µs p(95)=516.56µs p(99.9)=37.58ms 
     http_req_sending...............: avg=124.49µs min=6.48µs   med=10.82µs  max=306.29ms p(90)=29.53µs  p(95)=127.03µs p(99.9)=4.73ms  
     http_req_tls_handshaking.......: avg=0s       min=0s       med=0s       max=0s       p(90)=0s       p(95)=0s       p(99.9)=0s      
     http_req_waiting...............: avg=236.17ms min=138.64ms med=235.87ms max=658.24ms p(90)=256.02ms p(95)=261.81ms p(99.9)=552.09ms
     http_reqs......................: 12739   157.485586/s
     iteration_duration.............: avg=237.39ms min=139ms    med=236.76ms max=683.04ms p(90)=257.18ms p(95)=262.98ms p(99.9)=571.15ms
     iterations.....................: 12639   156.249338/s
     success_rate...................: 100.00% ✓ 12639      ✗ 0    
     vus............................: 50      min=0        max=50 
     vus_max........................: 50      min=50       max=50 

Performance Overview

Performance Overview

HTTP Overview

HTTP Overview
Summary for: `hive-gateway-bun`

K6 Output

     ✓ response code was 200
     ✓ no graphql errors
     ✓ valid response structure

     checks.........................: 100.00% ✓ 33588      ✗ 0    
     data_received..................: 992 MB  13 MB/s
     data_sent......................: 13 MB   172 kB/s
     http_req_blocked...............: avg=28.09µs  min=1.15µs   med=2.71µs   max=11.02ms  p(90)=4.2µs    p(95)=5.51µs   p(99.9)=8.64ms  
     http_req_connecting............: avg=24.67µs  min=0s       med=0s       max=10.98ms  p(90)=0s       p(95)=0s       p(99.9)=8.61ms  
     http_req_duration..............: avg=267.05ms min=156.03ms med=257.35ms max=750.41ms p(90)=279.43ms p(95)=398.6ms  p(99.9)=653.21ms
       { expected_response:true }...: avg=267.05ms min=156.03ms med=257.35ms max=750.41ms p(90)=279.43ms p(95)=398.6ms  p(99.9)=653.21ms
     http_req_failed................: 0.00%   ✓ 0          ✗ 11296
     http_req_receiving.............: avg=111.01µs min=26.29µs  med=47.29µs  max=167.12ms p(90)=106.18µs p(95)=370.74µs p(99.9)=3.36ms  
     http_req_sending...............: avg=120.69µs min=5.61µs   med=11.27µs  max=238.82ms p(90)=36µs     p(95)=154.22µs p(99.9)=6.87ms  
     http_req_tls_handshaking.......: avg=0s       min=0s       med=0s       max=0s       p(90)=0s       p(95)=0s       p(99.9)=0s      
     http_req_waiting...............: avg=266.82ms min=151.56ms med=257.22ms max=748.95ms p(90)=279.21ms p(95)=397.28ms p(99.9)=651.92ms
     http_reqs......................: 11296   147.503837/s
     iteration_duration.............: avg=268.47ms min=156.2ms  med=257.71ms max=788.61ms p(90)=279.87ms p(95)=404.16ms p(99.9)=691.72ms
     iterations.....................: 11196   146.198031/s
     success_rate...................: 100.00% ✓ 11196      ✗ 0    
     vus............................: 50      min=0        max=50 
     vus_max........................: 50      min=50       max=50 

Performance Overview

Performance Overview

HTTP Overview

HTTP Overview
Summary for: `hive-gateway`

K6 Output

     ✓ response code was 200
     ✓ no graphql errors
     ✓ valid response structure

     checks.........................: 100.00% ✓ 33354      ✗ 0    
     data_received..................: 985 MB  13 MB/s
     data_sent......................: 13 MB   170 kB/s
     http_req_blocked...............: avg=31.63µs  min=1.14µs   med=2.61µs   max=12.27ms  p(90)=4.25µs   p(95)=5.8µs    p(99.9)=9.6ms   
     http_req_connecting............: avg=28.19µs  min=0s       med=0s       max=12.23ms  p(90)=0s       p(95)=0s       p(99.9)=9.56ms  
     http_req_duration..............: avg=268.74ms min=160.52ms med=258.58ms max=740.07ms p(90)=278.62ms p(95)=310.63ms p(99.9)=642.43ms
       { expected_response:true }...: avg=268.74ms min=160.52ms med=258.58ms max=740.07ms p(90)=278.62ms p(95)=310.63ms p(99.9)=642.43ms
     http_req_failed................: 0.00%   ✓ 0          ✗ 11218
     http_req_receiving.............: avg=91.86µs  min=25.82µs  med=46.88µs  max=13.84ms  p(90)=110.06µs p(95)=369.77µs p(99.9)=1.73ms  
     http_req_sending...............: avg=178.39µs min=5.73µs   med=10.95µs  max=408.13ms p(90)=37.07µs  p(95)=151.9µs  p(99.9)=5.65ms  
     http_req_tls_handshaking.......: avg=0s       min=0s       med=0s       max=0s       p(90)=0s       p(95)=0s       p(99.9)=0s      
     http_req_waiting...............: avg=268.47ms min=160.36ms med=258.43ms max=738.65ms p(90)=278.32ms p(95)=309.52ms p(99.9)=620.41ms
     http_reqs......................: 11218   146.42178/s
     iteration_duration.............: avg=270.07ms min=164.29ms med=258.96ms max=781.59ms p(90)=278.96ms p(95)=315.63ms p(99.9)=679.58ms
     iterations.....................: 11118   145.116541/s
     success_rate...................: 100.00% ✓ 11118      ✗ 0    
     vus............................: 50      min=0        max=50 
     vus_max........................: 50      min=50       max=50 

Performance Overview

Performance Overview

HTTP Overview

HTTP Overview
Summary for: `apollo-router`

K6 Output

     ✓ response code was 200
     ✓ no graphql errors
     ✓ valid response structure

     checks.........................: 100.00% ✓ 31227      ✗ 0    
     data_received..................: 922 MB  11 MB/s
     data_sent......................: 12 MB   150 kB/s
     http_req_blocked...............: avg=23.14µs  min=1.73µs   med=2.77µs   max=8.61ms   p(90)=4.12µs   p(95)=5.06µs   p(99.9)=6.65ms  
     http_req_connecting............: avg=19.67µs  min=0s       med=0s       max=8.57ms   p(90)=0s       p(95)=0s       p(99.9)=6.63ms  
     http_req_duration..............: avg=288.12ms min=151.49ms med=286.79ms max=750.3ms  p(90)=324.83ms p(95)=334.34ms p(99.9)=643.31ms
       { expected_response:true }...: avg=288.12ms min=151.49ms med=286.79ms max=750.3ms  p(90)=324.83ms p(95)=334.34ms p(99.9)=643.31ms
     http_req_failed................: 0.00%   ✓ 0          ✗ 10509
     http_req_receiving.............: avg=85.25µs  min=34.74µs  med=50.43µs  max=4.35ms   p(90)=99.03µs  p(95)=225.29µs p(99.9)=1.67ms  
     http_req_sending...............: avg=92.14µs  min=7.48µs   med=10.85µs  max=217.83ms p(90)=28.85µs  p(95)=139.89µs p(99.9)=4.5ms   
     http_req_tls_handshaking.......: avg=0s       min=0s       med=0s       max=0s       p(90)=0s       p(95)=0s       p(99.9)=0s      
     http_req_waiting...............: avg=287.95ms min=147.68ms med=286.68ms max=749.24ms p(90)=324.63ms p(95)=334.11ms p(99.9)=642.18ms
     http_reqs......................: 10509   128.911763/s
     iteration_duration.............: avg=289.22ms min=151.73ms med=287.44ms max=763.83ms p(90)=325.25ms p(95)=334.8ms  p(99.9)=660.83ms
     iterations.....................: 10409   127.685083/s
     success_rate...................: 100.00% ✓ 10409      ✗ 0    
     vus............................: 50      min=0        max=50 
     vus_max........................: 50      min=50       max=50 

Performance Overview

Performance Overview

HTTP Overview

HTTP Overview
Summary for: `apollo-gateway`

K6 Output

     ✓ response code was 200
     ✓ no graphql errors
     ✓ valid response structure

     checks.........................: 100.00% ✓ 20304     ✗ 0   
     data_received..................: 603 MB  7.4 MB/s
     data_sent......................: 8.0 MB  98 kB/s
     http_req_blocked...............: avg=47.94µs  min=1.51µs   med=3.35µs   max=11.91ms  p(90)=5.17µs   p(95)=5.93µs   p(99.9)=10.22ms 
     http_req_connecting............: avg=43.98µs  min=0s       med=0s       max=11.88ms  p(90)=0s       p(95)=0s       p(99.9)=10.17ms 
     http_req_duration..............: avg=440.31ms min=212.99ms med=444.71ms max=839.91ms p(90)=474.28ms p(95)=487.38ms p(99.9)=794.62ms
       { expected_response:true }...: avg=440.31ms min=212.99ms med=444.71ms max=839.91ms p(90)=474.28ms p(95)=487.38ms p(99.9)=794.62ms
     http_req_failed................: 0.00%   ✓ 0         ✗ 6868
     http_req_receiving.............: avg=68.7µs   min=32.6µs   med=57.8µs   max=1.04ms   p(90)=101.39µs p(95)=116.55µs p(99.9)=352.98µs
     http_req_sending...............: avg=121.69µs min=6.86µs   med=13.42µs  max=150.72ms p(90)=21.19µs  p(95)=29.38µs  p(99.9)=16.94ms 
     http_req_tls_handshaking.......: avg=0s       min=0s       med=0s       max=0s       p(90)=0s       p(95)=0s       p(99.9)=0s      
     http_req_waiting...............: avg=440.12ms min=212.9ms  med=444.62ms max=838.59ms p(90)=474.05ms p(95)=487.25ms p(99.9)=794.21ms
     http_reqs......................: 6868    83.944641/s
     iteration_duration.............: avg=444.14ms min=240.63ms med=445.28ms max=874.96ms p(90)=474.9ms  p(95)=487.99ms p(99.9)=828.68ms
     iterations.....................: 6768    82.722383/s
     success_rate...................: 100.00% ✓ 6768      ✗ 0   
     vus............................: 50      min=0       max=50
     vus_max........................: 50      min=50      max=50

Performance Overview

Performance Overview

HTTP Overview

HTTP Overview

@ardatan ardatan merged commit 93f1ab4 into main Oct 22, 2025
34 checks passed
@ardatan ardatan deleted the renovate/node-22.x branch October 22, 2025 00:21
Sign up for free to join this conversation on GitHub. Already have an account? Sign in to comment

Labels

dependencies Pull requests that update a dependency file

Projects

None yet

Development

Successfully merging this pull request may close these issues.

1 participant